TDMS – известная объектно-ориентированная среда для хранения и управления разнообразными данными и процессами. После настройки объектов и бизнес-процессов можно применять систему TDMS практически в любой предметной области. Настройка – это описание на языке TDMS объектов предметной области, их статусов и правил управления этими объектами. Далее формируем структуру предприятия, назначаем права доступа и роли, и в результате получаем уникальную «Конфигурацию».
Мы начинаем публикации, посвященные TDMS Фарватер – конфигурации для проектировщиков и руководителей проектных компаний. Бизнес-процессы TDMS Фарватер базируется на PMBOK, как на эталонном своде правил по управлению проектами, и поддерживает традиционные процессы разработки проектно-сметной документации по Российским ГОСТ.

Управление проектами в современном мире признается как научная дисциплина. На изучение методов управления затрачивают свое время и ресурсы государственные и частные учреждения во многих странах. Создаются разнообразные международные и региональные организации и сообщества специалистов по управлению. В мире накапливается большой опыт практического применения знаний по управлению проектами, а бурное развитие информационных технологий в последние годы положительно влияет на распространение этих знаний.
Существует много стандартов и руководств по управлению проектами. Наиболее известен, пожалуй, свод правил (или еще его называют «свод лучших практик») PMBOK, Project Management Body Of Knowledge, в действующей 5-й редакции от 2013 года. Этот фундаментальный стандарт лежит в основе аналогичных руководств разных стран. Он издается американским институтом PMI.

Применение PMBOK является добровольным, но в развитых странах практически все проектные и инжиниринговые организации признают ценность и важность методик и подходов к организации управления проектами по этому стандарту. Существуют специальные курсы и сертификационные экзамены на знание PMBOK.
Инженер, владеющий сертификатом от PMI, является общепризнанным специалистом в области проектного управления. Затраты на получение такого сертификата с лихвой окупаются высоким уровнем компетенций по управлению проектами, эффективными принятыми решениями, умелой организацией проектной деятельности в любой области бизнеса. Именно поэтому в управленческой среде ценится знание одного из стандартов по управлению проектами и особенно PMBOK.
Организации также стремятся в своей работе использовать лучшие практики по управлению проектами – это в перспективе повышает их конкурентоспособность, эффективность деятельности.
Но в области архитектурно-строительного проектирования, особенно в отечественных организациях, проблемы управления проектами имеют особенности, главным образом связанные с опытом планирования в предыдущих экономических условиях: сначала плановой экономики, потом переходного периода. Многие крупные проектные организации имеют в России более чем полувековую историю. Их процессы управления опираются на опыт возрастного поколения специалистов. Как правило, в каждой крупной организации существовал свой вычислительный центр, и основной его работой было обслуживание календарно-сетевого планирования. А при имеющейся тогда ситуации плановой загрузки деятельность многих предприятий была практически идентичной деятельности завода по производству документации. Главной была задача эффективной загрузки ресурсов. Развитие глобальной экономики привело к тому, что эффективность работы таких крупных проектных организаций снизилась до неприемлемого уровня из-за катастрофически низкой скорости реагирования на изменяющиеся потребности рынка.
Другая проблема таких крупных организаций – свои уникальные процессы прохождения документации. Попытка автоматизации этих процессов приводит к тому, что в организациях создаются свои группы программистов разной степени квалификации. Получаемые решения, как правило, удовлетворяют потребности проектных организаций, но лишь до поры до времени. Меняются технологии САПР, приходят технологии BIM, программисты вынуждены постоянно доделывать программные комплексы. Такие системы держатся на одном-двух ведущих программистах и со временем «морально» устаревают.
Еще одна проблема уникальных систем – трудность обмена данными с другими организациями. Разные схемы организации хранения данных приводят к тому, что при передаче данных задействуются дополнительные ресурсы и тратится время на преобразования данных, объяснение или документирование способов обмена данными, оформление различных «одноразовых» регламентов обмена данными.
В целом анализ подхода крупных проектных организаций к управлению проектированием позволяет сделать вывод, что для поддержки процессов управления проектированием требуются очень высокие накладные расходы. Такие расходы, как правило, снижают общую эффективность организаций.
Рассмотрим организации другого масштаба – проектные бюро малых и средних размеров (до 40 рабочих мест). Экономические реалии и наблюдаемый тренд говорят нам, что будущее именно за такими предприятиями – быстро и эффективно осваивающими все новые и новые технологии как в управлении, так и в проектировании.
Такие организации обычно не используют дорогие решения уровня Primavera или SAP. Они ищут бюджетные аналоги, но в любом случае им приходится подстраивать найденные решения под отечественные нормы.
К тому же такие организации образуются как раз вследствие того, что крупные проектные организации становятся малоэффективными. Инициативные, молодые проектировщики не видят перспектив получения дополнительных доходов при традиционных методах ведения проектного дела, и… создают новые организации, свободные от устаревших методов.
В таких новых организациях руководители изначально ориентированы на проектный подход, как раз описываемый в PMBOK. Они стараются изучать и применять современные методы управления проектной деятельности. Такие прогрессивные руководители организаций не готовы и не хотят тратить время (причем значительное) на какие-либо доработки уникальных программ, не связанных с получением прибыли по основной деятельности.
В описанной ситуации отраслевые решения для управления проектами, реализующие принципы PMBOK и учитывающие современные российские требования к документации и к проектам будут востребованы на рынке систем управления проектами. Особенно если они имеют привлекательную цену.
В настоящее время многие российские организации широко используют отечественную платформу TDMS в качестве системы электронного документооборота.
TDMS является объектно-ориентированной средой хранения информации о данных, о процессах. Это позволяет применять систему TDMS практически в любой предметной области после так называемой настройки. Настройка – это описание на языке TDMS объектов предметной области, статусов этих объектов и правил, на основании которых объекты могут изменять свои статусы. В данную концепцию включается также управление правами доступа, ролями пользователей, бизнес-ролями в организации. В комплексе получается некоторая так называемая Конфигурация. Конфигурация TDMS – программная надстройка на платформе TDMS, которая разрабатывается для конкретного предприятия, максимально широко охватывает существующие бизнес-процессы этого предприятия. Для разработки Конфигурации привлекаются опытные специалисты: постановщики задач, системные архитекторы, аналитики, программисты. В связи с этим сроки и стоимость разработки конфигурации весьма высоки.
В процессе работ по разнообразным техническим заданиям возникла идея взять общие требования, которые предъявлялись к системе TDMS крупными проектными организациями, и объединить их в некое стандартное решение.
В процессе работы над разными конфигурациями наши специалисты опирались на методологию PMBOK – общеизвестный свод правил и лучших практик по управлению проектами. Возникла плодотворная идея – создавать конфигурацию TDMS изначально в соответствии с принципами PMBOK. В этом случае программное решение будет соответствовать уже описанным, принятым в среде профессионалов управления проектами, процессам.
Главное, что требовалось при разработке программы TDMS Фарватер – соответствие российским нормам и правилам. За основу был взят стандарт ГОСТ Р 21.1101-2013 «Основные требования к проектной и рабочей документации» и Постановление № 87 «О составе разделов проектной документации и требованиях к их содержанию».
TDMS Фарватер – это конфигурация TDMS, настроенная на поддержку самых востребованных процессов создания проектной документации для стадий проектирования П и Р.
Основой системы являются информационные объекты: Документ, Задание, Часть проекта, Том, Входящий документ, Приказ и многие другие.
У каждого информационного объекта есть свойства (атрибуты), и действия. Одно из свойств – статус информационного объекта. Именно статус определяет права доступа разных сотрудников к объекту, а также список возможных действий с объектом. У некоторых информационных объектов имеются возможность создавать и хранить версии этих объектов. Например, документ, содержащий альбом ООС «Охрана окружающей среды» на выдачу, может иметь активную версию 24. Но у вас есть возможность посмотреть, или даже сделать активной, любую из предыдущих версий. В ряде случаев: работа над замечаниями, внесение изменений, различные споры с заказчиками и подрядчиками, — это очень нужная функция.
Возможно, вы заметите, что так работает и большинство других систем управления данными. Это, действительно, так. Но у TDMS Фарватер есть преимущество.
В эту систему управления проектированием дополнительно заложены шаблоны типовых действий, названия частей, структуры проекта, которые необходимы российским проектировщикам – именно это выгодно выделяет TDMS Фарватер на фоне других программ. Вместе с TDMS Фарватер проектировщики получают также и рекомендации (методики) разработки документации, выполнения типовых задач, поддержки самых нужных процессов.
В TDMS Фарватер выделяются три подсистемы:
- Организационно-распорядительный документооборот (ОРД);
- Технический документооборот;
- Электронный архив.
Модуль ОРД поддерживает, как и в других подобных системах, основные процессы по созданию, учету и хранению следующих видов документов:
- Приказы, Распоряжения;
- Входящие документы;
- Исходящие документы;
- Служебные и докладные записки;
- Договоры.
Модуль технического документооборота управляет такими типами документов:
- Проектный документ;
- Задание на выполнение различных действий по проектированию;
- Протокол технического совещания;
- Разрешение на внесение изменений;
- Проект, часть проекта;
- Накладная.
Электронный архив накапливает все документы, созданные в модуле технического документооборота, а также все документы, которые организация хочет сохранить в электронном архиве на будущее. Например, отсканированные старые бумажные архивы, или архивы в электронном виде, накопленные в предыдущие годы и располагающиеся на различных файловых серверах, или, в наихудшем случае, на компакт-дисках.
Для обеспечения работы всех проектировщиков и сотрудников организации с нужными объектами в TDMS Фарватер сделана подсистема работы со штатным расписанием. Ответственные за управление персоналом могут учитывать все должности, перемещения, замещения, табели каждого сотрудника.
Еще одна особенность системы TDMS Фарватер – интеграция с AutoCAD, nanoCAD, КОМПАС, et cetera. В системе TDMS Фарватер есть команды для использования механизма внешних ссылок, чтобы было удобно передавать задания между смежниками, и чтобы все проектировщики могли использовать в работе только актуальные версии документов, чертежей, подложек. Есть также дополнительные модули к TDMS – так называемые интерфейсы: Addins для AutoCAD и nanoCAD, делающие работу с внешними ссылками более удобной.
Работа с файлами-чертежами построена следующим образом. Чертежи хранятся в информационных объектах – проектных документах, как в контейнерах. Если документ находится в статусе, допускающем редактирование, и права пользователя разрешают редактировать документы, то чертеж из базы данных копируется по локальной сети с сервера баз данных (или из файлового сервера) на компьютер пользователя.
Документ в базе данных блокируется для остальных. С этого момента чертеж открывается на редактирование в необходимой программе.
После внесения изменений и сохранения файла на локальном компьютере пользователь сохраняет изменения в базе данных. Информационный объект в этот момент освобождается (check-out) и с ним могут работать все остальные согласно процессам и правам доступа. Надо понимать также, что пока объект заблокирован, все остальные все равно могут читать файлы заблокированного документа, например, когда используют эти файлы в качестве внешних ссылок.
Информационные объекты – документы, как уже сказано выше, являются контейнерами для файлов любых типов. Не только чертежей, но и графических файлов, фотографий, текстовых документов WORD, таблиц EXCEL, и т. п. После того, как файл извлечен из базы данных на компьютер пользователя (эта операция также известна под названиями «check-in / check-out», «извлечение / возврат») он открывается на редактирование в нужной программе. Такой механизм позволяет хранить в контейнерах-документах файлы любых типов. DWG и DOC для разработки документации, XLS – для проведения расчетов, PDF – для формирования томов выпуска документации, файлы расчетных схем, сметные исходные данные и т. п.
Можно попытаться воспринимать структуру проекта по-другому – как систему файлового хранилища с «умными» папками. Роль папок играют документы-контейнеры, каждый со своими атрибутами. Возможно, такая интерпретация механизма работы TDMS Фарватер поможет быстрее понять суть работы системы и принять решение о внедрении системы в организации.
В заключение давайте рассмотрим несколько важных для проектировщиков процессов, для которых можно использовать программу управления процессами проектирования TDMS Фарватер.
Процесс подготовки проектной документации
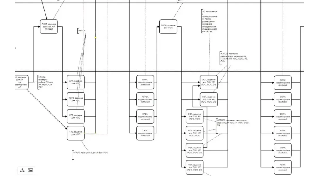
Это один из основных процессов, ради которых и создавался TDMS Фарватер. Для проектирования объектов капитального строительства непроизводственного назначения в поставку TDMS Фарватер включена технологическая схема разработки документации. На рисунке приведен фрагмент этой схемы, включающей свыше ста отдельных элементов.

Общий процесс работы выглядит следующим образом.
- В системе регистрируется проект, определяются стадии (П, Р, или обе вместе), которые будут разрабатываться.
- ГИП заполняет документы – исходные данные: техническое задание, график разработки, технические условия, исходно-разрешительные документы. С этого момента каждый проектировщик, участвующий в проекте, имеет возможность работать с этими важными документами. Если же часть таких документов недоступна вначале работ (например, ТУ еще не получены), то их можно заносить по мере поступления. При этом формируется очередная версия документов, и все проектировщики работают именно с ней. Не нужно тратить усилия на распространение актуальных версий среди проектной команды.
- ГИП (или его помощник) создает структуру проекта согласно ГОСТ Р 21.1101-2013, добавляет нужные подразделы, части, книги. Но добавление нижележащих частей может делать и ответственный за часть проекта – таким образом, книги можно добавлять по мере необходимости, на поздних этапах разработки. При этом специальной командой можно формировать обновленный документ «Состав проекта». Этот документ доступен разработчикам для вставки в свои разрабатываемые тома документации. Состав проекта изначально формируется и хранится в проекте в формате DOC. Это позволяет использовать его максимально удобно, например, проверить и распечатать в формате PDF. Далее, используя различные программы обработки PDF можно легко сформировать полный альбом c обложками, титулами, составом проекта, разрешениями на внесение изменений.
- ГИП (или его помощники) определяет подразделения, ответственные за разработку. Для этого он выбирает ответственных на каждом из разделов проекта, или на каждом комплекте рабочей документации.
- ГИП (или его помощники) создают «Задания от ГИПа» и запускают разделы в работу.
- Ответственный за раздел проверяет задание, принимает его в работу, определяет исполнителей и каждому из них выдает «Задачу исполнителю» со сроками для контроля. При этом соблюдается общее правило – нижележащий ответственный не может установить сроки задач, выходящие за сроки вышележащих заданий.
- Исполнители на своем уровне принимают задачи в работу, разрабатывают документы (создают карточки документов и прикладывают к ним DWG-файлы, или файлы других форматов, необходимых для разработки).
- Исполнители ежедневно заносят в свои задачи информацию о трудозатратах: вводят процент готовности задачи на данный момент времени. Это позволяет ГИПу видеть общий процент готовности заданий, частей, подразделов проекта.
- Исполнители завершают работу над задачами, задачи отправляются на проверку автору, ответственному за раздел проекта. Начальник отдела может принять задачу, а может отправить на доработку. В этом случае исполнитель обязан исправить замечания и вновь завершить задачу.
- Начальник отдела, выполнив раздел, и собрав всю необходимую информацию в альбомы, отчитывается перед ГИПом о готовности проекта.
- ГИП проверяет переданный ему альбом и может вернуть его в доработку, либо принять его, зафиксировав готовность раздела.
- После готовности всех разделов ГИП оформляет накладную, выводит все тома документации на жесткий диск, и передает проект на государственную экспертизу и/или заказчику.
- Если получено отрицательное заключение экспертизы, или возникают другие причины, то ГИП инициирует процедуру внесения изменений в проект, повторяя пункты 4-12.
- При положительном заключении экспертизы ГИП отправляет проект в архив.
Формат обзорной статьи не позволяет углубленно рассмотреть разнообразные методы разработки документов, последовательность выдачи заданий для эффективной разработки проекта, процессы нормоконтроля документации. Более подробно эти процессы будет рассматриваться в последующих статьях о TDMS Фарватер и на вебинарах о продукте.
Сейчас мы рассмотрим несколько сценариев применения системы TDMS Фарватер в организациях.
Ведение переписки с заказчиками
Существуют организации, не занимающиеся непосредственно разработкой документации, но активно ее использующие. Они специализируются, например, на услугах в проектно-строительной отрасли: технический заказчик, авторский надзор, инжиниринговая деятельность и т. п.
В таких организациях необходимо, как правило, активно общаться с различными заказчиками и подрядчиками. TDMS Фарватер можно использовать для обработки данных по контрагентам и для обработки и хранения входящей и исходящей корреспонденции и договоров.
Работу с входящей и исходящей корреспонденцией поддерживают практически все системы документооборота, от бесплатных до дорогих. Но TDMS Фарватер выгодно отличает то обстоятельство, что в нем можно удобно хранить еще и проектно-конструкторскую, рабочую документацию, и очень легко можно связывать проект, и переписку по нему.
Рассмотрим, как можно использовать TDMS Фарватер в таких организациях для работы с корреспонденцией.
- Канцелярия принимает документ, создает карточку входящего документа, прикладывает к нему скан документа и отправляет первому лицу на визирование.
- Если организация, которая прислала документ, еще не занесена в реестр контрагентов, то работник канцелярии заносит организацию в реестр.
- После визирования документ регистрируется, и отправляется по маршруту исполнения.
- Возможные задачи, которые ставятся по документу:
- Подготовить ответ.
- Подготовить при помощи нескольких исполнителей ответы на замечания.
- Провести совещание.
- Принять участие в совещании с заказчиком.
- Оформить приказ.
- Ознакомиться с документом группе сотрудников.
5. После исполнения документ переходит в архив документации.
6. Фарватер позволяет ответственным сотрудникам видеть ход выполнения поручений по всем поступившим в организацию документам.
7 Исходящий документ может готовиться в ответ на входящий документ и тогда мы будем видеть всю цепочку документов, и также исходящий документ может готовиться отдельно от входящего.
8. Для привязки корреспонденции к проектам и договорам можно заносить в TDMS Фарватер карточки проектов и привязывать к ним поступающую корреспонденцию.
Перенос документации в электронный архив
Рассмотрим теперь организации, которые не разрабатывают все комплекты документации, а используют документацию, накопленную за много лет, в своей текущей работе. Это могут быть проектные бюро при заводах, технические кабинеты в больших компаниях, организации, обслуживающие объекты недвижимости. Такие организации также могут применять TDMS Фарватер для организации электронного архива и переноса накопленных документов из структурированных файловых хранилищ в электронный архив.
Типичные действия в этом случае такие:
1. Подготовка архива документов к переносу в архив:
- Упорядочивание по разделам проекта.
- Очистка от временных файлов, определение минимально необходимого состава по файлам, по типам файлов.
- Принятие решения, хранить ли DWG и PDF в одном или в разных документах.
- Для бумажных архивов принятие решения сохранять все листы раздела в один многостраничные PDF или TIFF, или же использовать отдельные PDF для каждого листа.
2. Подготовка TDMS Фарватер:
- Определение специалистов, занимающихся формированием электронного архива, включение их в рабочую группу ГИПов и Архивистов.
- Создание шаблона проекта, включающего наибольшее количество частей, книг. Это поможет легко создавать новые проекты и удалять ненужные подразделы части и книги.
- Создание шаблона задания от ГИПа на формирование архива – «Задание А».
3. Создание для каждого проекта карточки с атрибутами: Заказчик, Шифр, Наименование, состав проекта:
- В одной из частей проекта создать «задание А» самому себе и перевести объект в работу.
- В каждом разделе (подразделе, части, книге, комплекте) создать документ с нужным шифром и перенести в него файлы из старого файлового хранилища. Количество документов зависит от решений, принятых на первом шаге процесса.
4. Закрыть «Задание А», принять работу, и выполнить команду переноса в архив.
5. Повторить пункты 3 и 4 пока не будут занесены все старые проекты в архив.
Мы будем продолжать рассказывать о возможностях TDMS Фарватер для решения практических задач российских проектировщиков. В частности, все более четкими становятся требования по передаче документации в электронном виде на экспертизу, вырисовываются контуры стандартных подходов к технологиям информационного моделирования в России. Такие и подобные темы ставят перед нами, как разработчиками, очень интересные и сложные задачи. Будем решать их и развиваться вместе.


